Рост и монетизация digital-проекта: от стагнации к системной архитектуре
Евгения Постникова, эксперт в нише имиджа и личного бренда · ноябрь 2025 — март 2026
Проблема была не в количестве подписчиков, а в позиционировании: аудитория не понимала, кто это, что она может дать и с какой проблемой к ней идти.
58 400 подписчиков в стагнации три года. Контент без стратегии, эксперта считывали как «стилист про вещи», а не как фигуру, которая влияет на позиционирование и доход клиентов. Reels 1200–3000 просмотров, конверсия эпизодическая, системных продаж нет. При таком раскладе рост аудитории создавал бы парадокс — больше бессистемных запросов и выгорание.


Контекст
К моменту входа аккаунт был в стагнации. 58 400 подписчиков, которые не менялись три года. Контент выходил без стратегии, аудитория считывала эксперта как «стилист про вещи». Реакция на Reels вялая, конверсия в директ эпизодическая, никаких системных продаж.
Моя роль
Маркетолог-стратег: позиционирование, гипотезы роста, контент-воронка, координация команды из пяти человек. Не просто вырастить цифры, а выстроить систему, где контент — верхний канал привлечения, а монетизация — последовательность продуктов с растущей стоимостью и глубиной.
Стратегия вывода из стагнации
Переосмыслила позиционирование: убрали «стилист про вещи», раскрыли Женю как эксперта по имиджу, архетипам и личному бренду. Стиль стал инструментом влияния на аудиторию, деньги и статус.
Гипотезы
- изменение позиционирования → рост вовлечённости и доверия
- контент через личность эксперта → качество входящих обращений
- Reels как основной канал → выход за пределы текущей аудитории
- Pinterest, YouTube, Telegram → снижение зависимости от одного канала
Переупаковка профиля: хайлайты «АрхиВажно» и «Сигнатура», закреп как точка входа в систему. Новые форматы Reels — экспертные разборы архетипов, личные истории, разговоры с дочерью. Каждый ролик спроектирован на усиление позиционирования или действие.


Результат фазы
Подписчики 58 400 → 61 600 (+5 200). Reels: 1 200–3 000 → 80 000–230 000 просмотров (рост ×70+). Вовлечённость стала регулярной, первые клиенты на консультации.
Валидация спроса через бесплатные разборы
Запустили бесплатные мини-консультации в голосовых. Эксперт разбирала подписчиков в аудиоформате. Формат создал персональное внимание и очередь желающих.


Мягкий переход на платную консультацию 25 000 ₽. Конверсия 50%: из 10 разборов 5 оплатили. 125 000 ₽ выручки, гипотеза подтверждена: аудитория платит за персональное внимание эксперта.
Поток запросов вырос — эксперт рисковала перегрузиться. Решение: не масштабировать ручной формат, а перенаправить спрос в масштабируемый продукт.
Продуктовое исследование — месяц перед запуском
Вместо срочного запуска — месяц CustDev. Квалификационная анкета, ~10 глубоких интервью, Jobs to be Done, анализ опыта покупок в нише и триггеров принятия решения.


Ключевой инсайт
«Мне не нужен ещё один курс. Мне нужно, чтобы кто-то наконец собрал меня в систему» — одна из респондентов. Это переорганизовало архитектуру продуктовой линейки и исключило формат классического онлайн-курса.
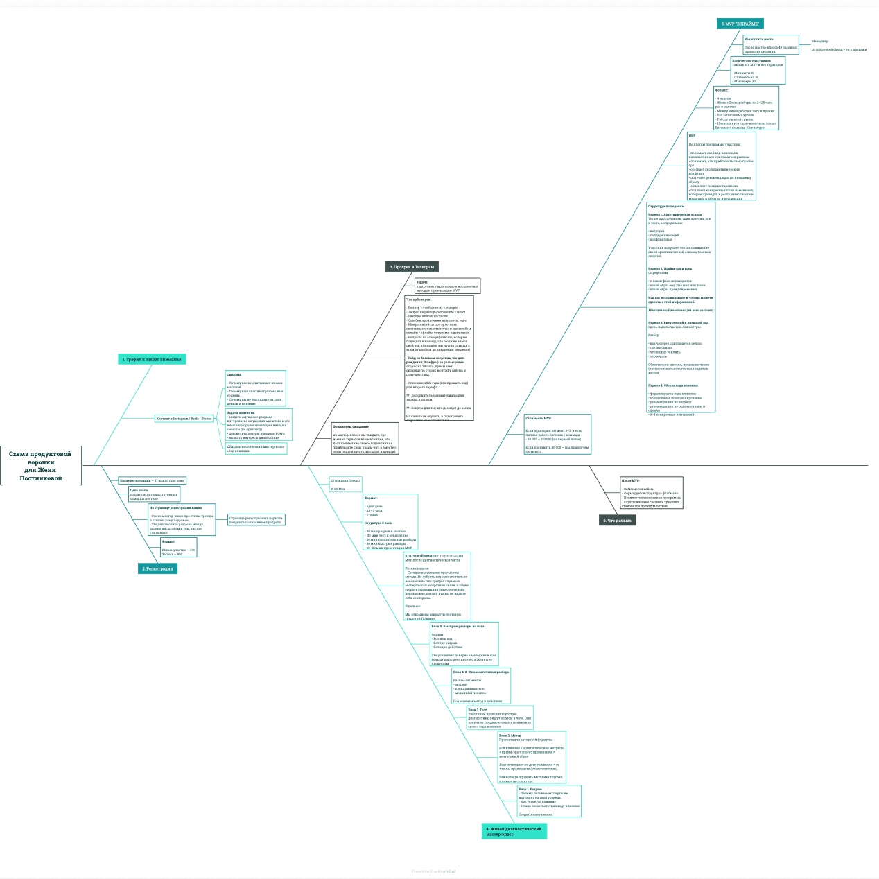
Продуктовая линейка и воронка монетизации
Мастер-класс (490–990 ₽)
Диагностика, не вебинар. Самодиагностика, разрыв между масштабом и восприятием рынка, код влияния. 2,5–3 часа. Первые 10 участников выбрали дорогой тариф — гипотеза: платят за глубину.
Консультация (25 000 ₽)
Переход из МК или разборов. Глубокий разбор ситуации, снятие напряжения по позиционированию, стратегия перехода к системной работе.
«В Прайме» (80–200 тыс. ₽)
4 недели, живые Zoom 1× в неделю по 2–2,5 ч, чат между встречами, группа 10–20. Пересбор идентичности, стратегия влияния, обновление позиционирования.

Мастер-класс подсвечивает проблему, консультация даёт персональное решение, программа пересобирает систему целиком.
Пять каналов в единую воронку
Трафик: Instagram (Reels, посты, Stories), Telegram, YouTube, Pinterest, email через SaleBot. Точка входа — регистрация на мастер-класс.


После регистрации — Telegram, SaleBot: дожимные письма, разборы кейсов, микро-инсайты про архетипы, саморефлексия, гайд по энергиям. Задача прогрева — ощущение несоответствия и ожидание диагностики на МК.
На МК кульминация: участник проходит диагностику, видит себя по-новому, получает рекомендацию к персональной работе или программе. Не мягкая продажа в лоб, а логичный следующий шаг.
Три ключевых сегмента по результатам CustDev
Сильный эксперт, которого не считывают
Входной сегмент, доход 150–400 тыс. ₽, возраст 30–45 лет. Психологи, коучи, консультанты, наставники. Обладают опытом выше среднего, однако внешняя подача не отражает реальный профессиональный вес. Основные покупатели автопродукта и мастер-класса.
Предприниматель, упёршийся в потолок
Стратегический сегмент, доход 300 тыс. – 1 млн+ ₽, возраст 30–50 лет. Владельцы бизнеса, брендов, агентств. Бизнес есть, а личного масштаба нет — компания упёрлась в потолок. Длинный цикл доверия, рациональные решения, самые высокие чеки. Заходят через рекомендации и консультации.
Медийный эксперт с конфликтом образа
Ключевой сегмент, аудитория 10K–300K+. Блогеры, публичные эксперты, спикеры. Максимальное совпадение с ДНК Евгении. Самая высокая конверсия из контента в продукт. Основные покупатели флагманской программы.
Метрики до и после
| Метрика | Было | Стало | Изменение |
|---|---|---|---|
| Подписчики Instagram | 58 400 | 64 100 | +5 700 (+9,7%) |
| Средние просмотры Reels | 1 200–3 000 | 80 000–230 000 | рост ×70+ |
| Конверсия разбор → консультация | — | 50% | 5 из 10 |
| Первая выручка | 0 ₽ | 125 000 ₽ | с консультаций |
| Регистрации на МК (первые 3 дня) | — | 10 человек | органические |
| Выбор тарифа МК | — | 990 ₽ | 100% выбрали дорогой |
| Сегменты аудитории | не определены | 3 сегмента | JTBD-анализ |
| Каналы трафика | только IG | 5 каналов | IG, TG, YT, Pinterest, email |
| Автоматизация | отсутствует | SaleBot + боты | автоцепочки писем |

Дополнительно: отказ от GetCourse (~30 000 ₽/мес) без потери функциональности. Инструменты заменены на более дешёвые.
Контент рассматривался как продуктовый инструмент роста, а не как медиа. Фокус на влиянии решений на метрики, конверсию и устойчивость воронки.
Месяц исследования перед запуском позволил избежать типичной ошибки — продукта, который нравится эксперту, вместо продукта, решающего реальный запрос.
Монетизация — через интерес к формату и смыслу, не через прямую рекламу. Аудитория покупает, потому что контент и воронка формируют осознание проблемы и доверие к эксперту.
Когда эксперт перестаёт прятаться за форматы и начинает говорить как личность — контент начинает работать. Но это работает только если за контентом стоит система: понятное позиционирование, чёткая воронка, исследованные сегменты и продукты, решающие реальные запросы. Без системы — это просто красивые посты. С системой — это архитектура роста.
Страница Евгении Постниковой в Instagram →Хотите похожий результат?
Вам нужна системность, которая превращает интуитивные решения в архитектуру роста и монетизации.
Написать мне →